公告(役務)
入札情報公告金沢市立病院移転整備工事基本設計業務(公募型プロポーザル)
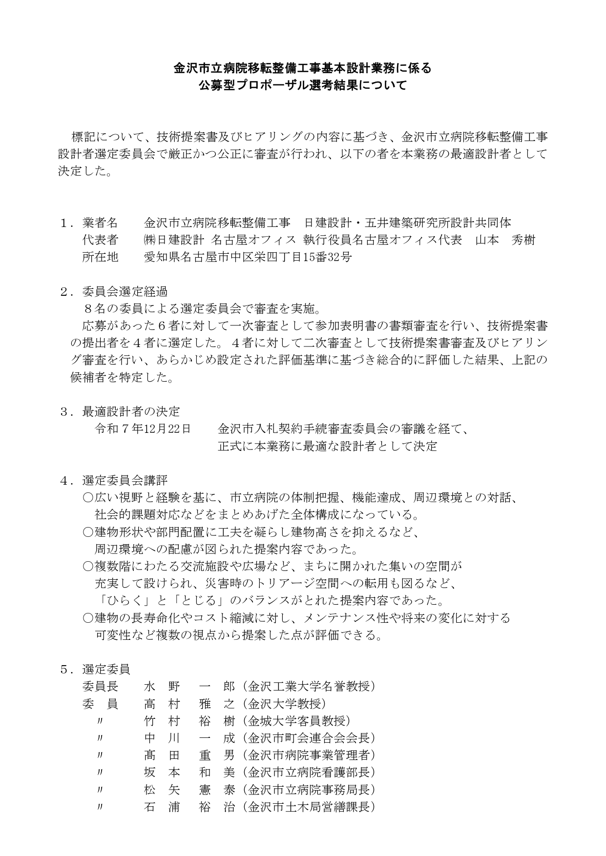
選考結果(令和7年12月24日)

参加表明書に係る質問に対する回答(令和7年10月6日)
公告(令和7年9月22日)
(別表1)技術提案書の提出者を選定するための評価基準(一次審査基準)
(別表2)最適設計者を特定するための評価基準(二次審査基準)
(別表3)公募型プロポーザル審査結果の公表の取り扱いについて
様式2-1 入札参加資格確認書(単体企業又は設計JV代表構成員)
様式3-1 主要業務実績調書(単体企業又は設計JV代表構成員)
様式4-1 事務所の主要業務実績(単体企業又は設計JV代表構成員)